¹ú¼Òº°Äã¼õ·ÊÀ²£¡×ª·¢Õ䲨£¬£¬£¬£¬£¬È«ÊǸɻõ

¡°Á¬¹ú¼Ò¶¼ÔÚ´ßÎÒ¼õ·ÊÁË£¡¡±¿ËÈÕ£¬£¬£¬£¬£¬¹ú¼ÒÎÀ½¡Î¯Ö÷ÈÎÀ×À˳±ÔÚÁ½»á¼ÇÕß»áÉϵÄÒ»¾ä¡°ÈýÄêÌåÖØÖÎÀíÐж¯¡±£¬£¬£¬£¬£¬Ë²¼äµãÈ¼È«ÍøÈÈÒé¡£¡£¡£¡£¡£¡£´Ó΢²©ÈÈËѵ½Åó٭ȦˢÆÁ£¬£¬£¬£¬£¬ÍøÓÑÃÇ·×·×ÞÉÂ䣺¡°Õâ»Ø²»Êݲ»¿ÉÁË£¡¡±µ«Õⳡ¡°¼õ·Ê³±¡±µÄ±³ºó£¬£¬£¬£¬£¬Ô¶²»Ö¹ÊÇÉí¶Î½¹ÂÇ£¬£¬£¬£¬£¬¸üÊÇÒ»³¡¹ØºõÈ«Ãñ¿µ½¡µÄ¾ÃÔ¶½á¹¹¡£¡£¡£¡£¡£¡£

¹ú¼ÒÎÀÉú¿µ½¡Î¯ÃæÏò¹«ÖÚÐû²¼µÄ¡¶ÌåÖØÖÎÀíÖ¸µ¼Ô­Ôò£¨2024Äê°æ£©¡·Ö¸³ö£¬£¬£¬£¬£¬ÓÐÑо¿Õ¹Íû£¬£¬£¬£¬£¬ÈôÊǵò»µ½ÓÐÓÃ×èÖ¹£¬£¬£¬£¬£¬2030ÄêÎÒ¹ú³ÉÈ˳¬ÖØ·ÊÅÖÂʽ«µÖ´ï70.5%£¬£¬£¬£¬£¬¶ùͯ³¬ÖØ·ÊÅÖÂʽ«µÖ´ï31.8%¡£¡£¡£¡£¡£¡£

1.ʲôÑùµÄÅÖ²ÅÊÇÕæµÄ³¬ÖØ·ÊÅÖ£¿£¿£¿£¿

³¬ÖغͷÊÅÖÊܶàÖÖÒòËØµÄÓ°Ïì¡£¡£¡£¡£¡£¡£ÆäÖаüÀ¨ÁËÒÅ´«¡¢Òûʳ¡¢ÉíÌå»î¶¯Ë®Æ½¡¢ÉúÑÄϰ¹ßÒÔ¼°Éç»áÇéÐεĸıäµÈ¡£¡£¡£¡£¡£¡£

ÌåÖÊÖ¸Êý£¨BMI£©ÊÇȨºâÈËÌåÅÖÊÝˮƽµÄ±ê×¼¡£¡£¡£¡£¡£¡£

¡¤BMI=ÌåÖØ£¨kg£©/Éí¸ß£¨m£©²

¡¤ÎÒ¹ú¿µ½¡³ÉÄêÈ˵ÄBMIÕý¹ßÀýÄ£ÔÚ18.5ÖÁ24Ö®¼ä¡£¡£¡£¡£¡£¡£

¡¤BMIÔÚ24ÖÁ28Ö®¼ä±»½ç˵Ϊ³¬ÖØ¡£¡£¡£¡£¡£¡£

¡¤µÖ´ï»òÁè¼Ý28¾ÍÊÇ·ÊÅÖ¡£¡£¡£¡£¡£¡£ÆäÖУ¬£¬£¬£¬£¬ÓÖÆ¾Ö¤BMI·ÖΪÇá¶È·ÊÅÖ¡¢ÖжȷÊÅÖ¡¢ÖضȷÊÅÖÒÔ¼°¼«ÖضȷÊÅÖ¡£¡£¡£¡£¡£¡£

4688ÃÀ¸ß÷µÇ¼ÖÐÐÄ(Öйú)ÓÐÏÞ¹«Ë¾¹ÙÍø

2.¿µ½¡¼õ·Ê¸ÃÔõô³Ô£¿£¿£¿£¿

´Ëǰ£¬£¬£¬£¬£¬¹ú¼ÒÎÀ½¡Î¯Ðû²¼¡¶³ÉÈË·ÊÅÖÊ³ÑøÖ¸ÄÏ£¨2024Äê°æ£©¡·£¬£¬£¬£¬£¬ÊÖ°ÑÊÖ½ÌÄã¿ÆÑ§¼õ·Ê£¡

4688ÃÀ¸ß÷µÇ¼ÖÐÐÄ(Öйú)ÓÐÏÞ¹«Ë¾¹ÙÍø


ÖµµÃ×¢ÖØµÄÊÇ£¬£¬£¬£¬£¬Õâ·ÝʳÆ×ϸ»¯µ½ÁËÌìϲî±ðµØÇøµÄʳÆ×ʾÀý£¬£¬£¬£¬£¬²¢±¸×¢ÁËʳÆ×µÄ¡°×ÜÄÜÁ¿¡±¡£¡£¡£¡£¡£¡£

4688ÃÀ¸ß÷µÇ¼ÖÐÐÄ(Öйú)ÓÐÏÞ¹«Ë¾¹ÙÍø

ÀýÈ磬£¬£¬£¬£¬¶«±±µØÇøµÄ´º¼¾Ê³Æ×ÓС°Ìú¹øìÀÓ㡱¡°²Ë°ü·¹¡±£¬£¬£¬£¬£¬Î÷±±µØÇøµÄʳÆ×ÀïÓС°ëý×ÓÃæ¡±¡°ÓÍÆÃÃæ¡±¡£¡£¡£¡£¡£¡£

4688ÃÀ¸ß÷µÇ¼ÖÐÐÄ(Öйú)ÓÐÏÞ¹«Ë¾¹ÙÍø

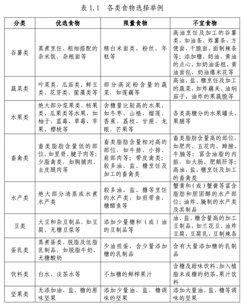
ÕâЩʳÎïÓÅÏÈÑ¡

¡¤ÃãÀøÖ÷ʳÒÔÈ«¹ÈÎïΪÖ÷£¬£¬£¬£¬£¬Êʵ±ÔöÌí´ÖÁ¸²¢ïÔÌ­¾«°×Ã×ÃæÉãÈ룻£»£»£»£»

¡¤°ü¹Ü×ãÁ¿µÄÐÂÏÊÊß¹ûÉãÈ룬£¬£¬£¬£¬µ«ÒªïÔÌ­¸ßÌÇË®¹û¼°¸ßµí·Ûº¬Á¿Ê߲˵ÄÉãÈ룻£»£»£»£»

¡¤ÓÅÏÈÑ¡ÔñÖ¬·¾º¬Á¿µÍµÄʳ²Ä£¬£¬£¬£¬£¬ÈçÊÝÈ⡢ȥƤ¼¦ÐØÈâ¡¢ÓãϺµÈ£»£»£»£»£»

¡¤ÓÅÏÈÑ¡ÔñµÍÖ¬»òÍÑÖ¬ÄÌÀà¡£¡£¡£¡£¡£¡£

4688ÃÀ¸ß÷µÇ¼ÖÐÐÄ(Öйú)ÓÐÏÞ¹«Ë¾¹ÙÍø

ÕâЩʳÎïÒªÉÙ³Ô 

¡¤¼õÖØÊ±´úÓ¦ÉÙ³ÔÓÍըʳÎï¡¢º¬ÌǺ決¸âµã¡¢Ìǹû¡¢·ÊÈâµÈ¸ßÄÜÁ¿Ê³Î¸ßÄÜÁ¿Ê³Îïͨ³£ÊÇÖ¸Ìṩ400kcal/100gÒÔÉÏÄÜÁ¿µÄʳÎ¡£¡£¡£¡£¡£¡£

¡¤¼õÖØÊ±´úÒûʳҪÇåµ­£¬£¬£¬£¬£¬ÌìÌìʳÑÎÉãÈëÁ¿²»Áè¼Ý5g£¬£¬£¬£¬£¬Åëâ¿ÓͲ»Áè¼Ý20~25g£¬£¬£¬£¬£¬Ìí¼ÓÌǵÄÉãÈëÁ¿×îºÃ¿ØÖÆÔÚ25gÒÔÏ¡£¡£¡£¡£¡£¡£

¡¤¼õÖØÊ±´úÓ¦ÑÏ¿áÏÞÖÆÒû¾Æ¡£¡£¡£¡£¡£¡£Ã¿¿Ë¾Æ¾«¿É±¬·¢Ô¼7kcalÄÜÁ¿£¬£¬£¬£¬£¬Ô¶¸ßÓÚͬÖÊÁ¿µÄ̼ˮ»¯ºÏÎïºÍÂѰ×Öʱ¬·¢µÄÄÜÁ¿Öµ¡£¡£¡£¡£¡£¡£

ÌìÌìÏêϸ³Ô¼¸¶à£¿£¿£¿£¿

¿ØÖÆ×ÜÄÜÁ¿ÉãÈëºÍ¼á³ÖºÏÀíÉÅʳÊÇÌåÖØÖÎÀíµÄÒªº¦¡£¡£¡£¡£¡£¡£¿£¿£¿£¿ØÖÆ×ÜÄÜÁ¿ÉãÈ룬£¬£¬£¬£¬¿É»ùÓÚ²î±ðÈËȺÌìÌìµÄÄÜÁ¿ÐèÒªÁ¿£¨ÈçÏÂ±í£©£¬£¬£¬£¬£¬ÍƼöÖðÈÕÄÜÁ¿ÉãÈëÆ½¾ù½µµÍ30%¡«50%»ò½µµÍ500¡«1000kcal£¬£¬£¬£¬£¬»òÍÆ¼öÖðÈÕÄÜÁ¿ÉãÈëÄÐÐÔ1200¡«1500kcal¡¢Å®ÐÔ1000¡«1200kcalµÄÏÞÄÜÁ¿Æ½ºâÉÅʳ¡£¡£¡£¡£¡£¡£

4688ÃÀ¸ß÷µÇ¼ÖÐÐÄ(Öйú)ÓÐÏÞ¹«Ë¾¹ÙÍø

¿Éƾ֤²î±ð¸öÌå»ù´¡´úлÂʺÍÉíÌå»î¶¯ÏìÓ¦µÄÏÖʵÄÜÁ¿ÐèÒªÁ¿£¬£¬£¬£¬£¬»®·Ö¸øÓè³¬ÖØºÍ·ÊÅÖ¸öÌå85%ºÍ80%µÄÉãÈë±ê×¼£¬£¬£¬£¬£¬ÒÔµÖ´ïÄÜÁ¿¸ºÆ½ºâ£¬£¬£¬£¬£¬Í¬Ê±ÄÜÖª×ãÄÜÁ¿ÉãÈë¸ßÓÚÈËÌå»ù´¡´úлÂʵĻù±¾ÐèÇ󣬣¬£¬£¬£¬×ÊÖú¼õÖØ¡¢ïÔÌ­ÌåÖ¬¡£¡£¡£¡£¡£¡£

¿Éƾ֤Éí¸ß£¨cm£©¼õÈ¥105ÅÌËã³öÀíÏëÌåÖØ£¨kg£©£¬£¬£¬£¬£¬ÔÙ³ËÒÔÄÜÁ¿ÏµÊý15¡«35kcal/kg£¨Ò»Ñùƽ³£ÎÔ´²Õß15kcal/kg¡¢ÇáÉíÌå»î¶¯Õß20¡«25kcal/kg¡¢ÖÐÉíÌå»î¶¯Õß30kcal/kg¡¢ÖØÉíÌå»î¶¯Õß35kcal/kg£©£¬£¬£¬£¬£¬ÅÌËã³ÉÈ˸öÌ廯µÄÒ»ÈÕÄÜÁ¿¡£¡£¡£¡£¡£¡£

3.¿ÆÑ§¼õ·Ê£¬£¬£¬£¬£¬Õâ4¼þÊÂÒª¼ÇÀÎ

¡¶³ÉÈË·ÊÅÖÊ³ÑøÖ¸ÄÏ£¨2024Äê°æ£©¡·½¨Ò飬£¬£¬£¬£¬Èý´óºêÁ¿ÓªÑøËصĹ©ÄܱȻ®·ÖΪ£ºÖ¬·¾20%~30%¡¢ÂѰ×ÖÊ15%~20%¡¢Ì¼Ë®»¯ºÏÎï50%~60%£¬£¬£¬£¬£¬ÍƼöÔçÖÐÍíÈý²Í¹©ÄܱÈΪ3£º4£º3¡£¡£¡£¡£¡£¡£

׼ʱ¶¨Á¿¼ÍÂɽø²Í

Òª×öµ½ÖØÊÓÔç²Í£¬£¬£¬£¬£¬²»Â©²Í£¬£¬£¬£¬£¬Íí²ÍÎð¹ýÍí½øÊ³£¬£¬£¬£¬£¬½¨ÒéÔÚ17£º00¡«19£º00½øÊ³Íí²Í£¬£¬£¬£¬£¬Íí²Íºó²»ÒËÔÙ½øÊ³ÈκÎʳÎ£¬£¬£¬£¬µ«¿ÉÒÔÒûË®¡£¡£¡£¡£¡£¡£

ÉÙ³ÔÁãʳ£¬£¬£¬£¬£¬ÉÙºÈÒûÁÏ

ÆñÂÛÔÚ¼ÒÕÕ¾ÉÔÚÍâ¾Í²Í£¬£¬£¬£¬£¬¶¼Ó¦Á¦Õù×öµ½ÒûʳÓпØÖÆ¡¢¿ÆÑ§´îÅ䣬£¬£¬£¬£¬²»±©Òû±©Ê³£¬£¬£¬£¬£¬¿ØÖÆËæÒâ½øÊ³Áãʳ¡¢ºÈÒûÁÏ£¬£¬£¬£¬£¬×èÖ¹Ò¹Ïü¡£¡£¡£¡£¡£¡£

½ø²ÍÒËϸ½ÀÂýÑÊ

ÉãÈëͬÑùµÄʳÎ£¬£¬£¬£¬Ï¸½ÀÂýÑÊÓÐÀûÓÚïÔÌ­×ÜʳÁ¿£¬£¬£¬£¬£¬¼õ»º½ø²ÍËÙÂÊ£¬£¬£¬£¬£¬¿ÉÒÔÔöÌí±¥¸¹¸Ð£¬£¬£¬£¬£¬½µµÍ¼¢¶ö¸Ð¡£¡£¡£¡£¡£¡£

Êʵ±¸Ä±ä½ø²Í˳Ðò

ƾ֤¡°Êß²ËÒ»ÈâÀàÒ»Ö÷ʳ¡±µÄ˳Ðò½ø²Í£¬£¬£¬£¬£¬ÓÐÖúÓÚïÔÌ­¸ßÄÜÁ¿Ê³ÎïµÄ½øÊ³Á¿¡£¡£¡£¡£¡£¡£

4688ÃÀ¸ß÷µÇ¼ÖÐÐÄ(Öйú)ÓÐÏÞ¹«Ë¾¹ÙÍø

4.³ýÁ˳Ô£¬£¬£¬£¬£¬¼õ·ÊÉÐÓÐÕâЩСÇÏÃÅ

˯¾õ
¾­³£°¾Ò¹¡¢Ë¯Ãßȱ·¦¡¢×÷Ï¢ÎÞ¼ÍÂÉ£¬£¬£¬£¬£¬¿ÉÒýÆðÄÚÉøÍ¸ÔÓÂÒ£¬£¬£¬£¬£¬Ö¬·¾´úлÒì³££¬£¬£¬£¬£¬µ¼Ö¡°¹ýÀÍ·Ê¡±£¬£¬£¬£¬£¬·ÊÅÖ»¼ÕßÓ¦°´ÖçÒ¹ÉúÎï½ÚÂÉ£¬£¬£¬£¬£¬°ü¹ÜÖðÈÕ7Сʱ×óÓÒµÄ˯Ãßʱ¼ä¡£¡£¡£¡£¡£¡£

Ô˶¯

ÉíÌå»î¶¯È±·¦»òȱ·¦ÒÔ¼°¾Ã×øµÄ¾²Ì¬ÉúÑÄ·½·¨ÊÇ·ÊÅÖ±¬·¢µÄÖ÷ÒªÔµ¹ÊÔ­ÓÉ£¬£¬£¬£¬£¬·ÊÅÖ»¼Õß¼õÖØµÄÔ˶¯Ô­ÔòÊÇÖеÍÇ¿¶ÈÓÐÑõÔ˶¯ÎªÖ÷£¬£¬£¬£¬£¬¿¹×èÔ˶¯Îª¸¨£¬£¬£¬£¬£¬Ã¿ÖܾÙÐÐ150~300·ÖÖÓ£¬£¬£¬£¬£¬ÖеÈÇ¿¶ÈµÄÓÐÑõÔ˶¯Ã¿ÖÜ5~7Ì죬£¬£¬£¬£¬ÖÁÉÙ¸ôÌìÔ˶¯1´Î£¬£¬£¬£¬£¬¿¹×èÔ˶¯Ã¿ÖÜ2~3Ì죬£¬£¬£¬£¬¸ôÌì1´Î£¬£¬£¬£¬£¬Ã¿´Î10~20·ÖÖÓ£¬£¬£¬£¬£¬Ã¿ÖÜͨ¹ýÔ˶¯ÏûºÄÄÜÁ¿2000kcal»òÒÔÉÏ¡£¡£¡£¡£¡£¡£

4688ÃÀ¸ß÷µÇ¼ÖÐÐÄ(Öйú)ÓÐÏÞ¹«Ë¾¹ÙÍø

ÉÙ×ø

ÌìÌì¾²×øºÍ±»¶¯ÊÓÆÁʱ¼äÒª¿ØÖÆÔÚ2µ½4¸öСʱÒÔÄÚ£¬£¬£¬£¬£¬ºã¾Ã¾²×ø»ò·ü°¸ÊÂÇéÕߣ¬£¬£¬£¬£¬Ã¿Ð¡Ê±ÒªÆðÀ´»î¶¯3µ½5·ÖÖÓ¡£¡£¡£¡£¡£¡£

ÎÂܰÌáÐÑ

¼õ·ÊҪѭÐò½¥½ø

½ÏΪÀíÏëµÄ¼õÖØÄ¿µÄÓ¦¸ÃÊÇ

6¸öÔÂÄÚ£¬£¬£¬£¬£¬ïÔÌ­Ä¿½ñÌåÖØµÄ5%~10%

ºÏÀíµÄ¼õÖØËÙÂÊΪ

ÿÔ¼õ2~4¹«½ï

4688ÃÀ¸ß÷¼¯ÍÅʼÖÕ½«Ö÷¹ËµÄ¿µ½¡·ÅÔÚÊ×룬£¬£¬£¬£¬ÎÒÃÇÉîÖª¿µ½¡Òûʳ¶ÔÔ¤·À·ÊÅÖºÍÂýÐÔ²¡µÄÖ÷ÒªÐÔ¡£¡£¡£¡£¡£¡£¶àÄêÀ´£¬£¬£¬£¬£¬ÎÒÃÇÒ»Ö±¼á³ÖΪÖ÷¹ËÌṩ¶àÑù»¯µÄ¼õÖ¬²ÍÑ¡Ôñ£¬£¬£¬£¬£¬×ÊÖú¸÷ÈËÔÚÏíÊÜÏÊζµÄͬʱ£¬£¬£¬£¬£¬ÇáËÉÖÎÀíÌåÖØ£¬£¬£¬£¬£¬Ô¶Àë·ÊÅÖÀ§ÈÅ¡£¡£¡£¡£¡£¡£ÎÞÂÛÊǵÍÈÈÁ¿´îÅ䣬£¬£¬£¬£¬Õվɯ½ºâÓªÑøÉè¼Æ£¬£¬£¬£¬£¬ÎÒÃǶ¼×¨ÐÄΪÄúÌṩ¿µ½¡Ö§³Ö¡£¡£¡£¡£¡£¡£ÈÃÎÒÃÇÒ»Æð£¬£¬£¬£¬£¬´Ó²Í×À×îÏÈ£¬£¬£¬£¬£¬ÂõÏò¸ü¿µ½¡µÄÉúÑÄ¡£¡£¡£¡£¡£¡£

4688ÃÀ¸ß÷µÇ¼ÖÐÐÄ(Öйú)ÓÐÏÞ¹«Ë¾¹ÙÍø

²¿·ÖÕª×Ô£ºÐ»ªÍø

4688ÃÀ¸ß÷µÇ¼ÖÐÐÄ(Öйú)ÓÐÏÞ¹«Ë¾¹ÙÍø


¡¾ÍøÕ¾µØÍ¼¡¿¡¾sitemap¡¿